Die Fachdaten durchlaufen innerhalb der Unternehmen und Behörden verschiedene Stadien, oftmals von Dateneingang und -konvertierung über die Bearbeitung, kartographische Aufbereitung bis zur Veröffentlichung im Intra- oder Internet. Viele dieser Schritte sind mit aufwändiger manueller Arbeit verbunden und beinhalten häufig ähnliche oder gleichartige Arbeitsschritte. Zur Automatisierung dieser Prozesse stehen im GIS-Umfeld diverse Möglichkeiten zur Verfügung.
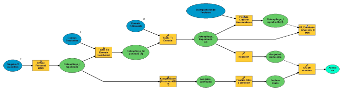
Zunächst bietet der Model Builder® eine Benutzeroberfläche für die Anordnung und Ausführung von verschiedenen Geoverarbeitungsschritten oder -werkzeugen. Mit dem Model Builder können in kurzer Zeit komplexe Analysen durchgeführt werden. Ebenso werden häufig wiederkehrende Arbeiten beschleunigt. Bei sich ändernden Eingabedaten müssen nicht alle Schritte per Hand wiederholt werden, sondern können mit wenigen Anpassungen erneut gestartet werden.
Zunächst bietet der Model Builder® eine Benutzeroberfläche für die Anordnung und Ausführung von verschiedenen Geoverarbeitungsschritten oder -werkzeugen. Mit dem Model Builder können in kurzer Zeit komplexe Analysen durchgeführt werden. Ebenso werden häufig wiederkehrende Arbeiten beschleunigt. Bei sich ändernden Eingabedaten müssen nicht alle Schritte per Hand wiederholt werden, sondern können mit wenigen Anpassungen erneut gestartet werden.
Für viele Projekte ist eine grafische Dokumentation über die erfolgten Prozessierungsschritte notwendig. Durch die visuelle Anordnung der Werkzeuge im Model Builder-Fenster und Export als Grafikdatei wird dieser Punkt automatisch mit Erledigung der eigentlichen Arbeit vollzogen. Der Model Builder ist auch mit der ArcView-Lizenz verfügbar.
Reichen die Möglichkeiten des Model Builders in ArcGIS für komplexe Prozesse nicht mehr aus, stehen zahlreiche arcpy-Module und -Funktionen zur Verfügung, um sowohl Geodatenmanagement-, Analyse- als auch kartographische Ausgabeprozesse zu automatisieren. Für das Scripting wird hier die Open Source Skriptsprache Python eingesetzt. Mit Ihrer Hilfe ist es möglich, in kurzer Zeit neue Programme zu entwickeln. Durch eine Modularisierung der Funktionen erhöht sich zusätzlich die Wiederverwendbarkeit der geschriebenen Programmkomponenten.
Über die GIS-Fähigkeiten von ArcGIS hinausgehende Anforderungen wie bspw. eine externe Programmkonfiguration, Email-Reporting oder die Einbindung wissenschaftlicher Funktionen aus externen Programmbibliotheken sind über Python-Standardfunktionen möglich.
Reichen die Möglichkeiten des Model Builders in ArcGIS für komplexe Prozesse nicht mehr aus, stehen zahlreiche arcpy-Module und -Funktionen zur Verfügung, um sowohl Geodatenmanagement-, Analyse- als auch kartographische Ausgabeprozesse zu automatisieren. Für das Scripting wird hier die Open Source Skriptsprache Python eingesetzt. Mit Ihrer Hilfe ist es möglich, in kurzer Zeit neue Programme zu entwickeln. Durch eine Modularisierung der Funktionen erhöht sich zusätzlich die Wiederverwendbarkeit der geschriebenen Programmkomponenten.
Über die GIS-Fähigkeiten von ArcGIS hinausgehende Anforderungen wie bspw. eine externe Programmkonfiguration, Email-Reporting oder die Einbindung wissenschaftlicher Funktionen aus externen Programmbibliotheken sind über Python-Standardfunktionen möglich.
Im Bereich der Automatisierung gelangt auch das System FME zum Einsatz. Mit dessen Hilfe lassen sich neben den Konvertierungsaufgaben viele Bearbeitungs- und Qualitätssicherungsschritte automatisieren. So sind bspw. auch tägliche Aktualisierungen und Synchronisierungen zwischen verschiedenen Erfassungssystemen (z.B. CAD und GIS) möglich.


